Lompat ke konten Lompat ke sidebar Lompat ke footer

Diagrama De Flujo De Un Sistema De Informacion Contable

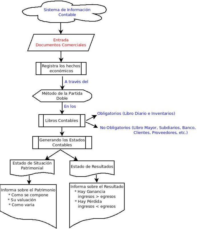
Diagrama De Flujo De Un Sistema De Informacion Contable. Habiendo establecido la importancia de un sistema de información contable, identificando el concepto, características, tipo, modelos y criterios para elaborar un diagrama de flujo, a continuación se presenta un vídeo en el que se puede apreciar la construcción de un flujograma del procedimiento para elaborar un nuevo producto, el cual. 2.2 flujo de informacion de un sistema contable. Como hacer un diagrama de flujo primeros pasos youtube diagrama de flujo mapa de flujos flujograma Un diagrama de flujo de datos (dfd) traza el flujo de la información para cualquier proceso o sistema.

SystemZone Ejemplo Análisis de los Requerimientos de
SystemZone Ejemplo Análisis de los Requerimientos de from jezzsystemzone.blogspot.com

El diagrama de flujo de datos es una forma visual para mostrar el movimiento de los datos a través de un sistema de información. Que participan en los sistemas de la organización. La empresa debe presentar la contabilidad sobre reglas de cuantificación que sean constantes utilizando las mismas reglas y principios a través del tiempo. Proceso o mapas de relaciones (de la rosa y cabello, 2012, p.

Proceso O Mapas De Relaciones (De La Rosa Y Cabello, 2012, P.


Diagrama de flujo de proceso 1. ¿qué es el diagrama de flujo? También son conocidos como mapas de. Presenta cómo la información ingresa y sale del sistema, por qué ruta pasan, dónde se almacena y las fuentes y destinos de esa información. Acotar el proceso, donde comienza y donde termina.

Que Es Un Diagrama De Flujo De Proceso O Flujograma.


Qué proceso vas a dibujar. 1 de mayo de 2013. Como hacer un diagrama de flujo primeros pasos youtube diagrama de flujo mapa de flujos flujograma Daniel es el encargado de elaborar el informe trimestral de gerencia para la empresa unoart. El diagrama de flujo de datos es una forma visual para mostrar el movimiento de los datos a través de un sistema de información.

La Empresa Debe Presentar La Contabilidad Sobre Reglas De Cuantificación Que Sean Constantes Utilizando Las Mismas Reglas Y Principios A Través Del Tiempo.


Un diagrama de flujo es un diagrama que describe un proceso, sistema o algoritmo informático. Diseño de un sistema de indicadores de gestión asociado a la calidad total ana mª ferrer 5 anexo q anexo q: 6 como hacer un diagrama de flujo. Diagrama de flujo de un sistema contable. Emplea símbolos definidos, como rectángulos, círculos y flechas, además de etiquetas de texto breves, para mostrar las entradas y salidas de datos, los puntos de almacenamiento y las rutas entre cada destino.

Presenta Cómo La Información Ingresa Y Sale Del Sistema, Por Qué Ruta Pasan, Dónde Se Almacena Y Las Fuentes Y Destinos De Esa Información.


Un diagrama de flujo de datos (dfd) traza el flujo de la información para cualquier proceso o sistema.

Posting Komentar untuk "Diagrama De Flujo De Un Sistema De Informacion Contable"